日期:2026-02-06 15:49:51 分类:风水知识
在古老的东方文化中,风水是一门深奥的学问,它不仅关乎住宅、办公环境的布局,更涉及到对先人墓地的选择与设计,人们常说“入土为安”,坟墓不仅是逝者的长眠之地,也被赋予了辟邪保平安的寓意,坟墓真的可以辟邪吗?这背后又隐藏着怎样的风水奥秘呢?

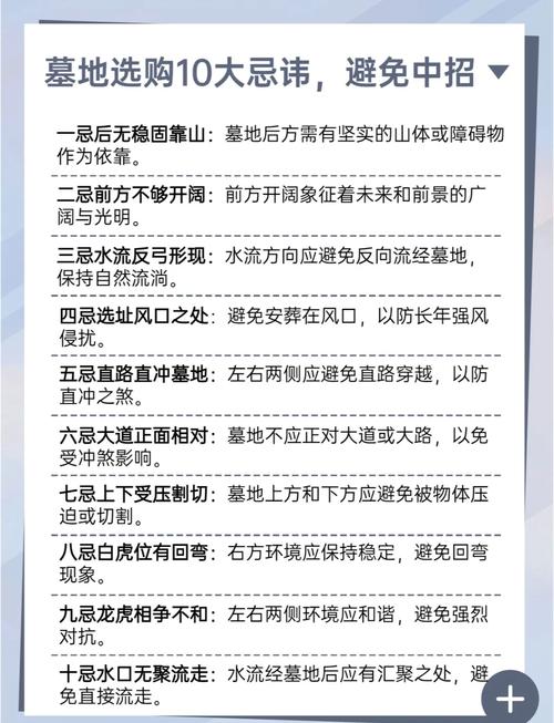
在风水学中,万物皆由阴阳五行构成,坟墓也不例外,合理的墓地选址应考虑到山势、水向、土壤性质等因素,使之与逝者的八字命理相协调,根据五行相生相克的原则,某些方位和材质能增强墓地的正能量,从而达到驱邪避凶的效果,通过精心布置,坟墓能够成为一个能量场,既守护着逝者的安宁,也为后代带来好运。
1. 环境宜静不宜动:理想的墓地应位于安静之处,避免靠近喧嚣的道路或工厂,以防外界的噪音和污染干扰逝者的灵魂,周围环境应保持自然和谐,树木茂盛可视为生机勃勃的象征,有助于聚集阳气,抵御邪气侵袭。
2. 背靠大山面向水:传统风水认为,“山管人丁水管财”,背靠高大稳固的山脉(即来龙),意味着有靠山之福,家族兴旺;面前开阔且有水流(如河流或湖泊),则象征财源滚滚而来,这种布局有利于形成聚气藏风的格局,增强墓地的正面影响力。
1. 墓碑朝向:墓碑的方向至关重要,需根据逝者的生辰八字及家族成员的具体情况来确定最佳朝向,正确的朝向不仅能促进阴阳平衡,还能引导正气进入墓穴,有效防止邪气侵入。
2. 墓穴深度与形状:墓穴的深浅要适中,过浅易受地表温度影响,过深则可能积水积气,形状上,圆形或方形较为理想,因为它们象征着天地合一或四平八稳,有助于稳定气场,墓穴内放置一些吉祥物或符咒也是常见的做法,用以强化辟邪功能。
1. 定期祭祀:古人云:“敬鬼神而远之”,定期的祭拜活动是表达对先人的尊重和怀念之情,同时也是维持墓地正能量流通的重要手段,通过香火不断,可以确保逝者的灵魂得到安抚,同时为后代祈福。
2. 墓地清洁与绿化:保持墓地的整洁与适当的绿化同样重要,清除杂草,修剪树木,不仅能美化环境,还能防止杂草丛生带来的阴气累积,绿色植物的存在,如同天然的屏障,进一步巩固了坟墓的辟邪作用。
坟墓确实在一定程度上可以辟邪,但这并非简单的物理隔离,而是通过风水布局、环境选择、墓碑设计以及持续的祭祀维护等多方面的综合作用来实现的,每一个细节都蕴含着深厚的文化底蕴和哲学思考,体现了人与自然和谐共生的理念,当我们谈论坟墓辟邪时,实际上探讨的是如何在尊重生命循环的同时,利用智慧和情感的力量,为逝去的亲人营造一个安宁祥和的永恒归宿。